
In my first semester of graduate study, I noticed many students missing home food and craving terribly for it. I realized that food preferences are deeply ingrained and considered part of one's culture or identity. Home food is familiar is one's taste buds and is emotionally comforting. Staying away from home food for elongated periods of time can cause uneasiness, distress and depression.
An iOS application that connects students to nearby families from the same home country for a cooking and/or dining experience. Play with the interactive prototype here.

I did a comparative analysis to understand the pros and cons of the ways in which students might be currently getting home-like food. I discovered that different ways focus on factors such as providing multi-cuisine, cost-effective, healthy and home-cooked food

I read user blogs and also conducted user research interviews with 5 classmates who were international students. To get a deeper understanding of what students were facing, I read research studies. My key findings that resonated among all students were as were as follows

I started sketching multiple solutions for the problem in hand. For this exercise feasibility took a back seat and I sketched of digital, offline and future tech solutions. Some of these included a country-specific potluck, dining experience with families, cook together with friends, an augmented reality cooking class, 3D printing of food and so on.
I showed students the solutions I had sketched and asked for their opinions. Students said they would like a mix of cooking together with students and dining with families because of their social interaction aspects. They also expressed two concerns like time that has to be taken out and distance that needs to be travelled to achieve this solution.
I interviewed one family member to understand if they would volunteer for such an experience. The interviewee was empathetic towards students and said that she would gladly share and cook authentic recipes passed on from her ancestors for students.
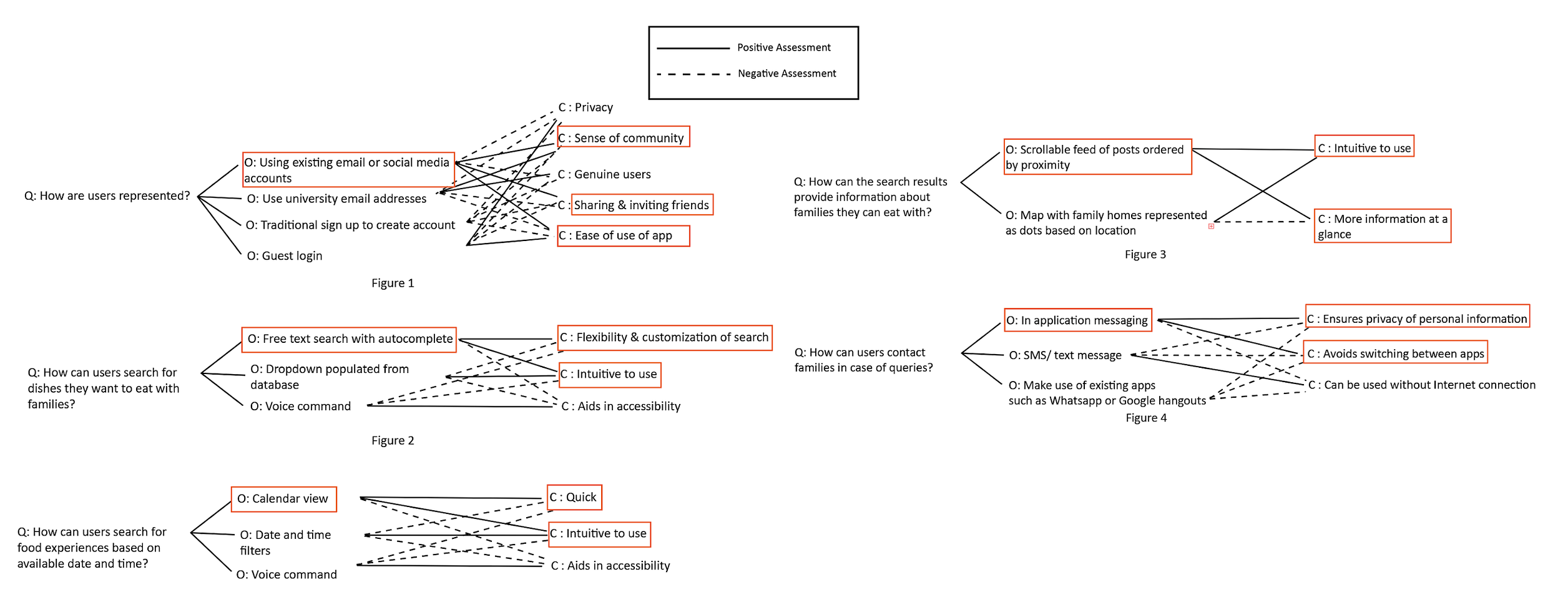
I identified the critical feature of my application. The critical feature of my application is to Connect students to food experiences with families based on proximity. Proximity in order to minimize time & travel constraints. I used the Question (Q), Option (O), Criteria (C) method to come up with key design questions, possible answers/ options to the questions and criteria to assess and compare the options.
To quickly validate my initial designs in a cost-effective way, I created a paper prototype and tested it with my target audience and iterated over it 2 times.
I mapped user flow of my final design after iteration.
I finally created a digital prototype of my design.
I believe my design would alleviate homesickness due to missing home food in international students who move away from home. Through my application, I feel that students would be emotionally comforted by the fact that they have an opportunity to get food that tastes like home and at a close proximity. The experience of eating and sharing food with “family-like” people and friends would foster bonding and creation of new relations. Lastly, I believe that this application would pave a way to replace their old memories of eating home food with newer ones